Home
设为首页 | 添加收藏 | 联系我们    

全国统一电话:010-56159040
                         010-52403348

在线客服
首页
中心简介 业务类别 咨询形式 法律法规 新闻公告 专家风采 经典案例 招贤纳士 资费标准 联系我们 友情链接 工作流程 理论研究 在线答疑 资源共享
法律法规
司法鉴定标准
法医标准规范
法医地方标准
声像资料类
法医毒物标准规范
物证类
医疗法规
其它相关法规
司法鉴定行政法规
法律法规资源库
法医地方标准 您当前的位置:首页 > 法律法规 > 司法鉴定标准 > 法医地方标准
山东省道路交通事故损害赔偿项目计算标准(试行)发布
日期:2025/12/22       浏览次数:388

 关于印发山东省道路交通事故损害赔偿项目

计算标准(试行)的通知

 

各市中级人民法院、公安局、司法局:

为全面规范道路交通事故损害赔偿纠纷处理尺度,统一保险理赔、行政调解、人民调解和司法裁判标准,提高纠纷多元化解实效,根据《中华人民共和国民法典》《最高人民法院关于审理人身损害赔偿案件适用法律若干问题的解释(2022年修正)》《最高人民法院关于审理道路交通事故损害赔偿案件适用法律若干问题的解释(2020年修正)》等法律、司法解释规定,结合我省审判实践,经研究,制定《山东省道路交通事故损害赔偿项目计算标准(试行)》。本标准自2026年1月1日起施行。

全省公安机关、调解组织应当按照上述标准开展调解工作,提高调解的公正性;全省各级法院应当适用上述标准审理新受理的道路交通事故损害赔偿案件,本标准施行前已经受理、施行后尚未审结的一审、二审案件,以及本标准施行前已经终审、施行后当事人申请再审或者按照审判监督程序决定再审的案件,不适用本标准。本标准施行后,法律、司法解释有新规定的,按新规定执行。

试行中遇到的有关问题,请及时层报省法院审监二庭、省公安厅交通管理总队、省司法厅人民参与和促进法治一处。


山东省高级人民法院

山东省公安厅

山东省司法厅

2025年11月28日

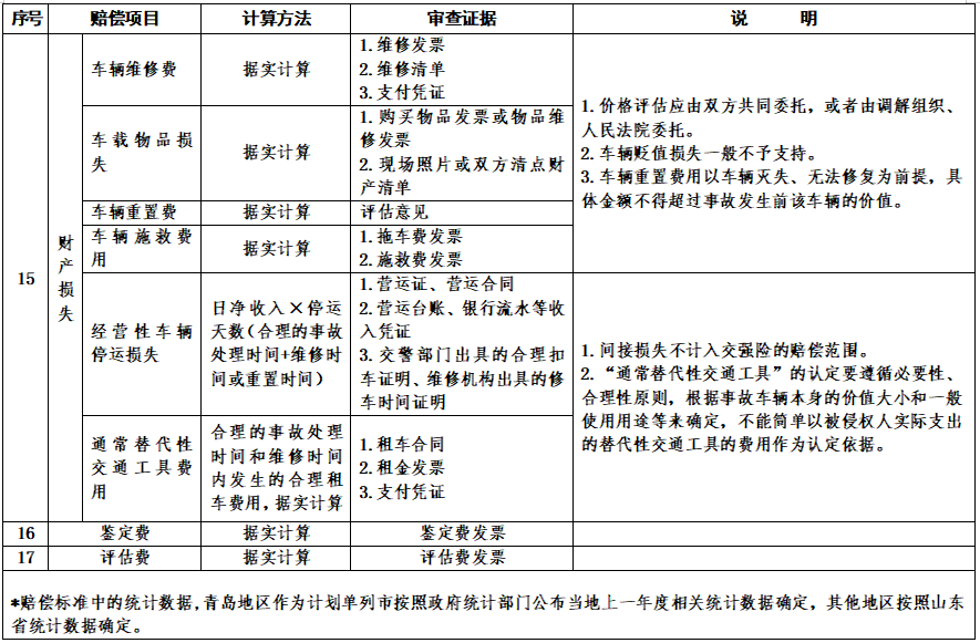
山东省道路交通事故损害赔偿项目计算标准(试行)

图片
图片
图片
图片
图片
图片
图片
图片
文章来源:山东高法。

安全联盟站长平台